航天软件去年亏损最高1400万元,第四季度盈利带动全年净利减亏
来源:深圳商报·读创
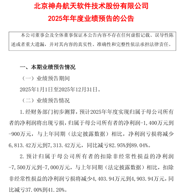
航天软件(688562)于1月22日晚间发布业绩预告,预计2025年年度实现归属于母公司所有者的净利润将出现亏损,归属于母公司所有者的净利润-1400万元到-900万元,与上年同期相比,净利润亏损将减少6813.42万元~7313.42万元,同比减亏82.95%~89.04%。
预计归属于母公司所有者的扣除非经常性损益的净利润-7,500万元到-7,000万元,与上年同期相比,扣除非经常性损益的净利润亏损将减少4,403.94万元到4,903.94万元,同比减亏37.00%~41.20%。

公司表示,业绩变动主要原因是,报告期内,公司在市场端发力,调整市场布局,增强销售力量,提高项目交付质量,收入规模较去年有所增长;调整业务结构,提高毛利率相对较高的软件和信息技术服务业务收入比重;加大改革调整力度,控制成本,优化流程,严控费用支出。
北京神舟航天软件技术股份有限公司的主营业务是专业软件与信息化服务。公司的主要产品是自主软件产品、信息技术服务、信息系统集成。
此前,航天软件公布的2025年三季报显示,公司营业收入为4.14亿元,同比下降19.1%;归母净利润自去年同期亏损8135万元变为亏损1.03亿元,亏损额进一步扩大;扣非归母净利润自去年同期亏损1.07亿元变为亏损1.35亿元,亏损额进一步扩大;经营现金流净额为-3.72亿元,同比增长16.1%;EPS(全面摊薄)为-0.2565元。
由此可见,航天软件主要是第四季度净利润盈利带动全年利润表现,由前三季度的亏损1.03亿元减亏至全年亏损最高约1400万元。
来源:读创财经
郑重声明:用户在财富号/股吧/博客等社区发表的所有信息(包括但不限于文字、视频、音频、数据及图表)仅代表个人观点,与本网站立场无关,不对您构成任何投资建议,据此操作风险自担。请勿相信代客理财、免费荐股和炒股培训等宣传内容,远离非法证券活动。请勿添加发言用户的手机号码、公众号、微博、微信及QQ等信息,谨防上当受骗!
评论该主题
帖子不见了!怎么办?作者:您目前是匿名发表 登录 | 5秒注册 作者:,欢迎留言 退出发表新主题
温馨提示: 1.根据《证券法》规定,禁止编造、传播虚假信息或者误导性信息,扰乱证券市场;2.用户在本社区发表的所有资料、言论等仅代表个人观点,与本网站立场无关,不对您构成任何投资建议。用户应基于自己的独立判断,自行决定证券投资并承担相应风险。《东方财富社区管理规定》